Home
About us
Board Members
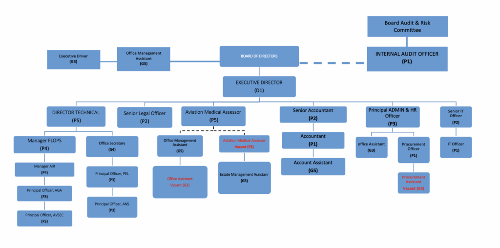
Organisation structure
Vision & Mission
Background
Governance
Mandate & Objectives
Staffing
Opportunities
TENDERS
VACANCIES
Tools
Emails
CALENDAR
DMS
INSPECTORS
My Account
Inspectors Registration Area
NEWS AND EVENTS
Workshops
Gallery
Photo Gallery
Video Gallery
Organisation structure
Home
About us
Board Members
Organisation structure
Vision & Mission
Background
Governance
Mandate & Objectives
Staffing
Opportunities
TENDERS
VACANCIES
Tools
Emails
CALENDAR
DMS
INSPECTORS
My Account
Inspectors Registration Area
NEWS AND EVENTS
Workshops
Gallery
Photo Gallery
Video Gallery
✕
7th EAC Aviation Symposium : Click
HERE